新闻与媒体

News and Media

历尽千帆始归来—国产高品质注射用伏立康唑环球记

普利舒伏简介

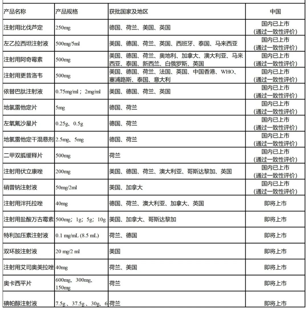
普利舒伏-注射用伏立康唑是普利制药新上市的一款三唑类抗真菌药物,国内按新注册分类4类申报,视同通过一致性评价。

该产品是国内目前唯一出口且过评的伏立康唑针剂,同时采用与原研一致的辅料—磺丁基倍他环糊精钠,解决国内早期上市的国产伏立康唑配液易结晶且配液不稳定等问题。

此次获批,意味着普利舒伏在全球6个国家拿到上市通行证之后,终于荣归故里,开始有机会服务于国内老百姓,让国内患者拥有高品质国产注射用伏立康唑的选择使用权。

普利舒伏—归来旅程

普利舒伏此次归来并不简单,国内获批之前,该产品已历时5年在全球6个国家上市并销售,证明该产品疗效和安全性已获得欧美多个国家一致认可。

普利舒伏历尽千帆,终于在2022年5月成功获得国家药品监督管理局批准,成为国内唯一 一款出口欧美并且国内过评的高品质注射用伏立康唑。

期待普利舒伏将为临床患者带来全新的国产高品质注射用伏立康唑的用药体验,同时为患者提供更优国产产品的选择权。

普利制药国际化进程加速

普利制药是国内制剂国际化先导企业,在公司研发不断推进下,公司已有18款产品在国际市场获得国际制剂许可80余项,与此同时,国内不断发力,国内已过评品种达11个,在审评品规31个,未来公司有望通过国内外双申报方式不断加快产品上市进程,为国内外市场提供源源不断的动力。

[上一篇]最新发布|地氯雷他定临床综合价值高于氯雷他定
[下一篇]喜报!普利制药硝普钠氯化钠注射液获美国FDA批准上市!

海南普利-海南省海口市美兰区桂林洋经济开发区

浙江普利-浙江省杭州市临平区经济开发区新洲路78号

安徽普利-安徽省安庆市高新技术产业开发区霞虹路58号

北京普利-北京市石景山区鲁谷东街26号

制剂招商热线:0571-89385177

原料药销售:0571-89385087 / 0571-89385057

服务 (产品研发/CDMO/CMO):17717259789

  • 客服热线 4007-118-158

  • 投资者联系 0898-66661090

扫码关注

  • 企业公众号

  • 抖音

  • 招聘公众号

  • 扫码关注

版权所有 © 2021 乐鱼平台 琼ICP备11000362号-1